Ir direto para menu de acessibilidade.
Portal do Governo Brasileiro
Página inicial > Área do Aluno > Uncategorised > Evidências das Câmaras Temáticas - Centro-Oeste
Início do conteúdo da página

Evidências das Câmaras Temáticas - Centro-Oeste

Publicado: Quarta, 22 de Julho de 2020, 14h51 | Última atualização em Sexta, 05 de Março de 2021, 12h20

Índice de Artigos

 

EVIDÊNCIAS DAS CÂMARAS TEMÁTICAS – CENTRO-OESTE

Érika Leal

Leandro Lino

 1. CONSELHO DE DESENVOLVIMENTO REGIONAL SUSTENTÁVEL E CÂMARAS TEMÁTICAS: CONTEXTUALIZAÇÃO HISTÓRICA

O desenvolvimento não pode ser concebido de forma unidimensional. Buscar reduzir as desigualdades econômicas e sociais, intra e inter-regionais, por meio da criação de oportunidades de desenvolvimento que privilegiem a valorização do potencial endógeno das regiões, a geração de renda e a melhoria da qualidade de vida da população deve ser objetivo dos governos em seus diferentes níveis de atuação.

Com o propósito de promover o desenvolvimento regionalizado do Estado de Espírito Santo e em consonância com os imperativos constitucionais foi sancionada a Lei nº 9.768/2011. Esta Lei estabelece que o Estado do Espírito Santo seja dividido administrativamente em 10 microrregiões, visando:

I – estimular a participação social na definição das diretrizes e políticas regionais; II – respeitar e compatibilizar a ação regional levando em consideração as suas repercussões locais e o ajuste necessário às peculiaridades dos municípios que comporão cada região, de modo a promover o desenvolvimento integrado entre municípios e regiões; III – criar referências comuns do ponto de vista do espaço para todos os órgãos da administração estadual; IV – elevar a qualidade dos serviços prestados, visando à integração de planos, recursos físicos e financeiros e de ações em parceria com os demais níveis do Poder Público;V – afirmar o processo de planejamento democrático e participativo; VI – estabelecer, com transparência, as ações norteadoras da descentralização regional; VII – promover a integração das ações intersetoriais; e VIII estimular o desenvolvimento econômico e social em bases regionais. (ESPÍRITO SANTO, Lei nº 9.768/2011, de 28 de Dezembro 2011)

No artigo 7º da referida Lei, é estabelecida a criação dos Conselhos de Planejamento e Articulação Regional – CPAR, como organismos consultivos e de participação social tendo como base territorial as microrregiões criadas. O artigo 8º, em seguida, estabelece que tais Conselhos seriam regulamentados por Decreto de iniciativa do Poder Executivo.

Em 2019, a Secretaria de Desenvolvimento do Espírito Santo (SEDES) coordenando a política de desenvolvimento estadual em parceria com a Secretaria de Ciência, Tecnologia, Inovação e Educação Profissional (Secti), a Fundação de Amparo à Pesquisa e Inovação do Espírito Santo (Fapes), a Secretaria de Economia e Planejamento (SEP) e o Instituto Jones dos Santos Neves (IJSN), criou os 09 Conselhos de Planejamento e Articulação Regional – CPAR, que viriam a ser denominados Conselhos de Desenvolvimento Regional Sustentável (CDRS). Cumpre ressaltar que os 09 Conselhos se referem às representações das microrregiões do interior do estado, uma vez que o Conselho Metropolitano de Desenvolvimento da Grande Vitória (COMDEVIT) já havia sido criado e em regulamento em 2005.

A metodologia utilizada no Projeto de Desenvolvimento Regional Sustentável, conforme descrito pela Sedes, está alicerçada em duas etapas principais: 1) Implantação dos Conselhos de Desenvolvimento Regional Sustentável (CDRS) e 2) Elaboração dos Planos de Desenvolvimento Regional Sustentável, (SEDES, 2020).

Assim, dos meses de Maio a Setembro de 2019, a Sedes e as instituições parceiras fizeram o esforço para a implantação dos 09 CDRSs, sendo os mesmos regulamentos por meio do Decreto Nº 4701-R, de 30 de Julho de 2020.

Os CDRS´s são órgãos colegiados de natureza consultiva e de participação social, que conforme Artigo 2 do Decreto de Regulamentação nº 4.701R, de 30 de Julho de 2020, possuem as seguintes finalidades:

I - identificar as demandas de interesse das microrregiões do Estado do Espirito Santo às quais estão vinculados; II - recomendar programas, projetos e ações prioritárias nos diversos níveis de governo, tendo em vista as necessidades do desenvolvimento sustentável das microrregiões; III - sugerir medidas para aperfeiçoar a distribuição regional e setorial da aplicação dos recursos públicos nas microrregiões que tenham impacto sobre o desenvolvimento regional sustentável; IV - propor a criação de mecanismos de articulação entre os programas, projetos e os recursos públicos que tenham impacto sobre o desenvolvimento regional sustentável das microrregiões; V - contribuir com o monitoramento dos programas e projeto de interesse regional; VI - articular e estimular as lideranças políticas e sociais das microrregiões na construção e no acompanhamento de projetos e ações que contribuam para o desenvolvimento regionalmente equilibrado e sustentável; e VII - articular ações que promovam a estruturação de projetos e empreendimentos privados e do terceiro setor que contribuam para o desenvolvimento regional sustentável. (ESPÍRITO SANTO, Decreto Nº 4701-R, de 30 DE Julho de 2020)

O Conselho de Desenvolvimento Regional Sustentável da Microrregião Centro-Oeste foi instalado no dia 01 de Agosto de 2019, na cidade de Colatina, como pode ser visualizado em Sedes (2019). Para melhor cumprimento das atribuições dos CDRSs, os Conselhos instituirão Câmaras Temáticas, compostas por membros dos referidos Conselhos, “responsáveis por estudos de aprofundamento de entendimentos referente a assuntos relevantes para microrregião” (INSTITUTO JONES DOS SANTOS NEVES, 2020).

Neste contexto, este documento tem como objetivo descrever os apontamentos e evidências advindos das Câmaras Temáticas do Conselho de Desenvolvimento Regional Sustentável (CDRS) referente à microrregião Centro-Oeste. Para tanto, no item a seguir será apresentada a formação e composição das referidas Câmaras, no item 3 serão apresentadas as ações previamente discutidas e apresentadas por cada Câmara à Sedes, no item 4 será apresentada a metodologia utilizada para consulta às Câmaras, no item 5 são apontadas as evidências das Câmaras Temáticas advindas das reuniões realizadas e por fim, no item 6 são apresentadas as considerações finais.

2. FORMAÇÃO E COMPOSIÇÃO DAS CÂMARAS TEMÁTICAS

Neste item são apresentadas as informações relativas à formação e à composição das 03 Câmaras Temáticas da Microrregião Centro-Oeste. Cumpre ressaltar que durante o ano de 2020 houve diversas alterações nos membros das Câmaras em função de substituições em Conselhos Institucionais e em virtude das eleições municipais. No entanto, tais alterações, até a presente dada da realização deste Diagnóstico não havia sido oficializadas.

Quadro 1 – Formação e Composição da Câmara Temática Infraestrutura Logística e Rural

Infraestrutura Logística e Rural
Data de Criação 17/10/2019
Cidade onde ocorreu a criação da Câmara Baixo Guandu
Coordenador Silvano Dondoni
Membros Ricardo Chagas, Elizabethe Oliveira, Edvaldo Vieira, Smilei Duques (secretário de Pancas), Luciene Cardoso (secretária de Baixo Guandu e Céia Ferreira.

 Fonte: Elaboração própria a partir de Documentos da Sedes (2020)

Quadro 2 – Formação e Composição da Câmara Temática Segurança Hídrica

Segurança Hídrica
Data de Criação 17/10/2019
Cidade onde ocorreu a criação da Câmara Baixo Guandu
Coordenador Gilmar Meireles
Membros Francisco Hermes, Ervino Lauer, Céia Ferreira e Eloy Avelino.

 Fonte: Elaboração própria a partir de Documentos da Sedes (2020)

Quadro 3 – Formação e Composição da Câmara Temática Desenvolvimento Econômico

Desenvolvimento Econômico
Data de Criação 17/10/2019
Cidade onde ocorreu a criação da Câmara Baixo Guandu
Coordenador Edvaldo Vieira
Membros Neto Barros, Francisco Hermes, Fabiano Chiepe, Céia Ferreira, Carlito Soares (Assedic), Smilei Duques.

 Fonte: Elaboração própria a partir de Documentos da Sedes (2020)

3. AÇÕES APRESENTADAS PELAS CÂMARAS TEMÁTICAS

Na segunda reunião do Conselho de Desenvolvimento Regional Sustentável do Centro-Oeste ocorrida na cidade de Pancas, no dia 11 de Dezembro de 2019, os coordenadores das Câmaras Temáticas apresentaram as seguintes ações prioritárias para a região como descrito no Quadro 4.

Quadro 4 – Ações Apresentadas pelas Câmaras Temáticas

Agenda Prioritária da Microrregião

1 - Infraestrutura logística e rural

  1. Duplicação da BR 259

  2. Continuação da ES Pancas/Laranja da Terra

  3. Reforma da ES 164 Franquiane /Mantenópolis

  4. Contorno anel viário – sul

  5. 3ª Ponte

  6. Acesso viário – norte/variante ES 080 até o centro de Colatina

  7. Anel viário para São Roque

  8. Ampliação com acostamento ES 080 – Colatina/São Roque/Santa Teresa

  9. Ampliação com acostamento ES 248 e ES 356 (Colatina x Marilândia)

  10. Asfaltamento de Patrimônio do Rádio (Marilândia/ES) ao Córrego do Argeu (Colatina/ES)

  11. Pavimentação entre a BR 259 e o Aeroporto Regional de Colatina.

  12. Caminhos do Campo Alto Rio Novo/Córrego Zé Chico (Vila Verde)

  13. Caminhos do Campo Vila Palmerino – Cachoeirinha de Itaúnas

  14. Caminhos do Campo Vila Santa Júlia/Boapaba

  15. Caminhos do Campo Escola Agrícola à São Pedro Frio

  16. Continuação da ES São Rafael (Linhares) à Marilândia

  17. Caminhos do Campo São Domingos ao Braço do Sul

  18. Terminar Córrego Dumer ao São José Honorato

  19. Caminhos do Campo Córrego Beija-Flôr à Monte Carmelo

  20. Caminhos do Campo Córrego São Pedro ao Pico dos Abelheiros

  21. Caminhos do Campo São Domingos ao Córrego da Divisa

  22. Tratamento primário nas estradas vicinais

  23. Caminhos do Campo de Marilândia (centro) ao Córrego do Alegria

  24. Caminhos do Campo de Marilândia (centro) à Comunidade de Patrão-Mór

2 - Segurança hídrica

  1. Construção de pequenos barramentos no Rio Santa Maria, Santa Joana, Pancas e Rio Doce;

  2. O Estado destinar mais recursos aos municípios para construção de caixa seca;

  3. Reflorestamento;

  4. Estudo técnico para construção de barragens;

  5. Recuperação e proteção de nascentes;

  6. Recuperação de áreas degradadas.

3 - Desenvolvimento Econômico

  1. AMBIENTE DE NEGÓCIOS (Agilidade e redução da burocracia do poder público municipal: Simplifica e os exemplos de Cariacica, Cachoeiro e Linhares)

  2. Duplicação de 30% a 50% da BR 259 – trecho ES. Os exemplos de Campinas e Jundiaí

  3. Pavimentação da via de acesso ao aeroporto de Colatina.

  4. Represa no rio Doce a jusante da cidade de Colatina, em Maria Ortiz.

Desenvolvimento Endógeno - Natural ou Induzido: Os exemplos de Santa Maria, Santa Tereza, São Gabriel, Toritama, Holambra, Nova Serrana, Novo Hamburgo.

  1. Atividades possíveis de serem induzidas na região: confecções, calçados, chocolates, flores, inovativas, logísticas, agroindústrias, turismo. Contratação de especialistas para fomentar o crescimento ou a implantação. “Não servem puxadinhos”, pensar grande, sinergias.

  2. Hub de Inovação em Colatina (CONAB), Shopping de Pronta entrega em São Gabriel, estrutura turística em Pancas (criar as atrações, passeios e gastronomia e fazer convênios com operadoras de turismo), contratar especialistas.

  3. Cooperativas - O estado ou o município devem ofertar áreas (galpões) para a formação de cooperativas. Podendo ser para industrialização de confecções, calçados, de reciclagem, etc. Ou para comercialização de produtos, como chocolates, flores, queijos, sorvetes artesanais, cafés especiais, etc.

  4. Bandes funcionando também como agência de desenvolvimento com setores dedicados as regiões.

  5. Criação de um escritório regional para divulgação e fomento de ações de desenvolvimento regional.

Fonte: Sedes (2020)

4. MÉTODO DE CONSULTA ÀS CÂMARAS TEMÁTICAS

De posse dos documentos relativos às Câmaras Temáticas referidos acima e análise pela equipe responsável pela elaboração do Diagnóstico e Plano de Ação do Arranjo 3 – Rio Doce e Centro-Oeste, procedeu-se ao trabalho de ouvir cada uma das 03 Câmaras.

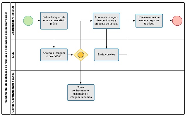
Para tanto, o Instituto Jones dos Santos Neves elaborou uma Nota Técnica nº 02 intitulada “Normatização para realização de reuniões, seminários, audiências”, de maio de 2020. Neste documento são apresentadas as etapas que as coordenações territoriais de cada Arranjo deveriam seguir para consulta às Câmaras Temáticas. As referidas etapas estão apresentadas a seguir no Fluxograma a seguir:

 

Figura 1 – Procedimentos para a Realização de Reuniões, Audiências e Seminários no Âmbito do Projeto DRS

figura1

Fonte: Instituto Jones dos Santos Neves (2020)

 

Ou ainda:

I. Coordenador regional define listagem de temas e calendário preliminares de reuniões, audiências ou consultas programadas e envia ao Instituto Jones dos Santos Neves – IJSN no e-mail: projeto_drs@ijsn.es.gov.br. II. IJSN encaminha a listagem de temas e calendário preliminares de reuniões ao Coordenador do Comitê Governamental de Desenvolvimento Regional Sustentável, à Secretaria de Desenvolvimento - Sedes, ao Presidente do CDRS e à Secretaria Executiva do CDRS, podendo esses apresentar sugestões. III. Coordenador regional apresenta listagem a aos objetivos de cada reunião, seminário, audiência ou consulta, tendo como base listagem disponibilizada pelo IJSN e compõe proposta de convite (dizeres/mote) e envia ao IJSN no e-mail projeto_drs@ijsn.es.gov.br IV. IJSN, em nome dos parceiros, envia convite aos atores sociais relacionados ao tema da reunião, audiências ou consulta, sugeridos pelo Coordenador regional. V. Coordenador regional elabora os registros técnicos (document reunião, audiência ou consulta). (INSTITUTO JONES DOS SANTOS NEVES, 2020)

A Coordenação Territorial cumpriu todas as etapas descritas e realizou as reuniões com de forma virtual com as respectivas Câmaras Temáticas. As informações relativas às datas das reuniões e atores presentes estão dispostas a seguir.

Quadro 5 – Reunião de Trabalho da Câmara Temática Infraestrutura Logística e Rural

Infraestrutura Logística e Rural

Data da Reunião

27/08/2019

Presença do Coordenador

Silvano Dondoni

Atores Presentes

Neto Barros, Francisco Lopes, Elizabeth Firmino Oliveira, Leandro Tononi, João Paste e William Almeida. Além da Equipe DRS- Arranjo 3

Fonte: Elaboração Própria

Quadro 6 – Reunião de Trabalho da Câmara Temática Segurança Hídrica

Segurança Hídrica

Data da Reunião

02/09/2020

Presença do Coordenador

Gilmar Meireles

Atores Presentes

Luciane Cardoso, Francisco Lopes, Leandro Tononi, João paste e Aladim Cerqueira. Além da Equipe DRS – Arranjo 3

 Fonte: Elaboração Própria

Quadro 7 – Reunião de Trabalho da Câmara Temática Desenvolvimento Econômico

Desenvolvimento Econômico

Data da Reunião

26/10/2020

Presença do Coordenador

Edvaldo Vieira

Atores Presentes

José Valdecir Santana, Fabiano Chieppe, Luciana, Francisco Lopes, Leandro Tononi e João Paste. Além da Equipe DRS Arranjo 3.

 Fonte: Elaboração Própria 

Cumpre, por fim, ressaltar que a partir da Câmara Temática Segurança Hídrica, para cada reunião foi elaborada uma apresentação feita pela equipe do Arranjo 3, e disponibilizada na página do projeto. O link a seguir foi amplamente divulgado para todos os membros do Conselho de Desenvolvimento Regional Sustentável do Centro-Oeste para conhecimento.

Desenvolvimento Regional Sustentável - Arranjo 3 - Apresentações 

Figura 2 – Reunião Câmara Temática Infraestrutura Logística e Rural

figura2 

 

Figura 3– Reunião Câmara Temática Segurança Hídrica

figura 3

 

Figura 4 - Reunião da Câmara Temática de Desenvolvimento Econômico

figura4

5. EVIDÊNCIAS DAS CÂMARAS TEMÁTICAS

Neste item serão apresentadas as principais evidências observadas em cada uma das Câmaras Temáticas da microrregião Centro-Oeste consultadas durante o projeto.

Inicialmente é preciso destacar a necessidade de fortalecimento do Conselho de Desenvolvimento Regional Sustentável da região, assim como as Câmaras Temáticas. O CDRS de Centro-Oeste foi criado em Agosto de 2019 tendo realizado 03 reuniões até dezembro do ano passado e em, março deste ano, foram todos surpreendidos pela Pandemia do Coronavírus. Ademais, houve um lapso temporal significativo entre a implantação do Conselho e sua efetiva regulamentação pelo Poder Público Executivo Estadual, que somente ocorreu no dia 30 de julho de 2020, portanto, um ano após a implantação.

Soma-se a estes fatores o pleito eleitoral municipal. Os presidentes dos Conselhos em muitos casos tiveram que ser substituídos para concorrem à reeleição. Cumpre ressaltar que este não foi o caso do Centro-Oeste, cujo Presidente não está concorrendo à reeleição.

Uma vez consultado o Presidente do CDRS Centro-Oeste e realizado diversas reuniões individuais com membros deste Conselho, procedeu-se às reuniões de trabalho com as Câmaras Temáticas. A primeira Câmara Temática ouvida foi a de Infraestrutura Rural e Urbana em reunião realizada no dia 27 de Agosto de 2020.

Nesta reunião evidenciou-se que as discussões dos membros daquela Câmara haviam sido quase que exclusivamente voltadas para questões da infraestrutura viária, mais especificamente as estradas vicinais. Em diversos momentos houve tentativa de avanço nas questões de telecomunicações, saneamento e energia, mas estes temas ainda não haviam sido discutidos na Câmara.

Desde 2013, período em que foi lançado o Plano de Desenvolvimento Espírito Santo 2030, a duplicação da BR 259 é uma das principais aspirações da população. Após 07 anos, esta continua sendo uma das principais pautas quando se trata da infraestrutura com atores locais. Entende-se que a duplicação da BR 259 tem impactos econômicos e sociais relevantes para o estado capixaba. Além de reduzir os tempos de deslocamentos, os custos logísticos, melhorar a mobilidade; espera-se que a duplicação da rodovia contribua para a redução dos acidentes de trânsito na região, o que melhorará os indicadores de violência no trânsito, mas principalmente a qualidade de vida das pessoas.

Questões estratégicas como a Ferrovia Vitória a Minas que possui 85 Km de extensão com trilhos sob os municípios de Colatina e Baixo Guandú não foram discutidas na Câmara. Além dos impactos do desastre da Samarco e seus projetos de compensação anunciados para a região. O Quadro 9 sintetiza as principais evidências da Câmara Temática Infraestrutura Rural e Urbana.

 Quadro 9 – Evidências da Câmara Temática

Câmara Temática

Evidências

Infraestrutura Logística e Rural

1- Demandas fortemente ancoradas nas questões viárias (ver os 24 itens elencados);

2- Há uma demanda por melhoria urgente nas vias da região, principalmente no interior para viabilizar as atividades produtivas, sobretudo o turismo em São Pedro Frio, em Colatina, registrado por vários atores;

3- Duplicação de parte da 259 que era uma demanda em 2013 no 2030 continua forte demanda em 2020;

4- 10 dos 24 itens prioritários da Câmara de Infraestrutura se referem ao Programa Caminhos do Campo;

5- Necessidade de oferta de galpões públicos para cooperativas de reciclagem;

6- Necessidade de organização de consórcios de municípios para as questões de saneamento;

7- Ausência de discussão nas Câmaras Temáticas de questões referentes aos outros aspectos da infraestrutura como energias e telecomunicações. Toda a discussão presente nas Câmaras Temáticas do Centro-Oeste quando se referiu a infraestrutura ficaram restritas às estradas;

8- A ferrovia Vitoria-Minas não foi alvo de discussão;

9- Os projetos de compensação e a atuação da Fundação Renova como instituição que poderá potencializar os investimentos em infraestrutura na região não haviam sido ainda discutidos na Câmara Témática.

Fonte: Elaboração Própria

 

No dia 02 de Setembro de 2020 foi realizada a Reunião de Trabalho como a Câmara Temática Segurança Hídrica da microrregião Centro-Oeste. Inicialmente evidenciou-se a necessidade de fortalecimento desta Câmara Temática, bem com a integração desta Câmara com outras similares de microrregiões próximas uma vez que os recursos naturais, os rios por exemplo, não obedecem às definições regionais criadas pelo homem, mas seus limites são estabelecidos pela natureza.

A microrregião Centro-Oeste é uma das regiões mais críticas do estado no que tange à questão hídrica. Municípios como São Roque do Canaã, por exemplo, essa questão é latente tanto na zona rural como urbana.

Embora esta Câmara houvesse inicialmente elencado 06 ações como prioritárias para a segurança hídrica na região com destaque para o fortalecimento do Programa Reflorestar, evidenciou-se inicialmente uma insatisfação com as agências concessionárias de água tanto no que se refere ao planejamento quanto às ações. Igualmente há uma insatisfação com a atuação dos Comitês de Bacia. Assim, há um consenso entre os membros da Câmara da necessidade de integração e fortalecimento de diversas instituições para dar conta dos desafios impostos pela questão hídrica.

Ressalta-se também a necessidade de fortalecer o Instituto Capixaba de Pesquisa, Assistência Técnica e Extensão Rural (Incaper). Como bem disse um representante da Câmara Temática “Não é possível um município como São Roque do Canaã ficar a quase 04 anos sem um Engenheiro Agronômo do Incaper para dar assistência aos produtores “. O Incaper possui reputação junto aos produtores rurais. É um dos principais difusores de ações de assistência técnica no interior do estado.

 

Quadro 10 – Evidências da Câmara Temática

 

Câmara Temática

  1. Evidências

Segurança Hídrica

  1. 1- Construção de pequenos barramentos no Rio Santa Maria, Santa Joana, Pancas e Rio Doce;

2- O Estado destinar mais recursos aos municípios para construção de caixa seca;

3- Reflorestamento;

4- Estudo técnico para construção de barragens;

5- Recuperação e proteção de nascentes;

6 - Recuperação de áreas degradadas;

7- Maior participação das concessionárias de água no planejamento e execução das ações;

8- Necessidade de um estudo aprofundado sobre a utilização do território na microrregião. Estima-se que mais de 50% do território são áreas degradadas ou pastagens com baixa produtividade;

9 – Percepção de que os Comitês de Bacia não estão funcionando de forma adequada;

10- Necessidade de realização de ações de longo prazo como sistemas de remunerações para dar conta dos desafios hídricos;

11- Maior participação das Organizações Não-Governamentais para atuação conjunta na questão hídrica;

12- Preocupação com a questão hídrica tanto rural quanto urbana demandando ações para todo o território;

13- Percepção de que boa parte das ações do governo no que diz respeito ao meio ambiente não avançam “ficam muito no papel”;

14- Necessidade urgente de fortalecimento do Incaper “há mais de 04 anos não há engenheiro agrônomo atuando na região”, disse o representante de São Roque do Canãa;

15- Necessidade de ações integradas de diversas instituições para dar conta das questões ambientais. Instituições citadas: Sudene, Banco do Nordeste, Comitês de Bacia, Bandes, Fundação Renova e Secretarias Estaduais;

16- Grupos de produtores rurais e empresários têm feito ações para lidarem com a crise hídrica. Há proprietários rurais que conseguem fazer barragens e grupos de empresário com o Programa Eco voltado para Reflorestamento;

17- Percepção da falta de recursos municipais para segurança hídrica, havendo portanto, necessidade de organização da microrregião;

18- Destaque para o Programa Reflorestar como ação de longo prazo para a segurança hídrica na região.

Fonte: Elaboração Própria


No final de outubro de 2020 foi realizada a reunião com o Tema Desenvolvimento Econômico. Considerando o cenário de eleições municipais e consequentemente a baixa participação dos membros nas reuniões, a equipe do Arranjo 3 juntamente com a Sedes decidiu convidar todo o CDRS Centro-Oeste e o ex-presidente da Câmara Temática – Desenvolvimento Econômico – Edvaldo Vieira para a reunião.

Inicialmente foi apresentada uma visão geral do projeto de pesquisa Desenvolvimento Regional Sustentável e dados econômicos da região, bem como a Matriz Swot criada para a região no Plano de Desenvolvimento ES 2030 e perguntas relacionadas ao tema.

Inicialmente evidenciou-se que o grupo presente na reunião também foi unânime em afirmar que uma das aspirações da sociedade local é a duplicação de parte da BR 259 e de ampliação da base logística da região com ações como a pavimentação da via de acesso ao aeroporto de Colatina. Como mencionado anteriormente, as obras de infraestrutura são fundamentais para o fortalecimento das atividades produtivas na região e melhoria da qualidade de vida. Tais obras permitem reduzir o tempo de deslocamento, os custos logísticos e a redução de vítimas de acidentes de trânsito.

Outra questão fortemente colocada na reunião diz respeito ao fortalecimento das atividades produtivas com potencial na região. É preciso agregar valor ao café, ao granito e reinventar o setor de confecções. Fortalecer o comércio atacadista e os pólos industriais também foram mencionados. Assim como em 2013, há uma expectativa dos membros da CDRS Centro-oeste no que se refere ao turismo na região. Investir em infraestrutura e divulgação do turismo na região de São Pedro Frio foi citado, assim como em Pancas.

Uma demanda também presente nas ações da Câmara assim como em diversas falas dos empresários locais diz respeito à criação de Hub de Inovação na região. Colatina, principalmente, conta com complexo de saúde relevante, possui 7 hospitais, grandes farmácias e o principal item de importações da pauta do Centro-Oeste é Medicamentos (MINISTÉRIO DA ECONOMIA, 2020). Os setores produtivos da região são dependentes de conteúdo tecnológico do exterior. O Hub de inovação poderá reduzir a dependência de insumos importados e ampliar a produtividade local por meio da introdução de tecnologias no processo produtivo.

Visando distribuir os benefícios do desenvolvimento por todo território e reduzir as desigualdades sociais, a Câmara Temática apontou como ação relevante a criação e o fortalecimento de cooperativas, além de ações no sentido de fortalecer a cultura colaborativa nos municípios, como vem sendo feito em Santa Maria de Jetibá, afirmou um dos membros presentes na região. E para reduzir o êxodo rural recomenda investir em infraestrutura nos municípios pequenos, especialmente em telecomunicações.

Quanto à educação e à saúde notou-se que em relação a 2013, período em que foi desenvolvido o ES 2030 houve uma evolução nessas áreas, sobretudo em educação; no entanto, a oferta deverá estar mais próxima das demandas da região.

Por fim, quando questionados sobre o desastre de Mariana e seus impactos sobre o Rio Doce, a percepção tanto dos membros da Câmara como demais atores locais ouvidos é que o Rio Doce já vem há anos sendo mal tratado. Ele nunca foi tratado como deveria, disse um dos membros presentes na reunião. Propõem a criação de uma represa no Rio Doce a jusante do Município de Colatina, em Maria Ortiz. O Quadro 9, a seguir, sintetiza as ações da Câmara Temática – Desenvolvimento Econômico.

Quadro 11 – Evidências da Câmara Temática

Câmara Temática

Evidências

Desenvolvimento Econômico

1- Necessidade de duplicação de parte da BR 259;

2- Estimular o desenvolvimento induzido pelas vocações endógenas, principalmente o café. Necessidade de agregação à nossa “jóia”;

3- Reinventar o setor de confecções da região

4- Turismo como uma oportunidade para a região

5- Necessidade de ampliação da base logística

6- Fortalecer o comércio atacadista e os pólos industriais da região

7- Agregar valor ao Granito;

8- Ampliar a produtividade a partir de tecnologias

9- Criar um hub de inovação na região

10- Fortalecer as cooperativas locais

11- Baixa cultura colaborativa. Precisa fortalecer essa cultura na região

12- Percepção de uma boa cobertura de saúde na microrregião;

13- Boa oferta de educação em relação a 2013, mas a oferta precisa corresponder à demanda da região;

14- Necessidade de oferta de cursos em consonância com a Pedagogia da Alternância sobretudo nas áreas rurais

15- Melhorar a infraestrutura de telecomunicações especialmente nos municípios menores. Isso auxilia a fixação das pessoas nestes municípios reduzindo o êxodo rural.

16- Percepção de que o Rio Doce nunca foi tratado como deveria. Já vinha há tempos sendo maltratado.

17- Construir a Represa no Rio Doce a jusante da cidade de Colatina, em Maria Ortiz

Fonte: Elaboração Própria

6. CONSIDERAÇÕES FINAIS

 Este documento teve como objetivo descrever os apontamentos e evidências advindos das Câmaras Temáticas do Conselho de Desenvolvimento Regional Sustentável (CDRS) referente à microrregião Centro-Oeste.

Para tanto, apresentou-se a formação e composição das referidas Câmaras, as ações previamente discutidas e apresentadas por cada Câmara à Sedes, a metodologia utilizada para consulta às Câmaras e por fim, os apontamentos e as evidências das Câmaras Temáticas advindas das reuniões realizadas.

O Conselho de Desenvolvimento Regional Sustentável da microrregião Centro-Oeste constitui três Câmaras Temáticas: Infraestrutura Rural e Urbana, Segurança Hídrica e Desenvolvimento Econômico.

Em termos gerais evidenciou-se a necessidade de fortalecimento do CDRS. Aspectos como a pandemia do coronavírus, o lapso temporal entre a instalação dos Conselhos e sua regulamentação e as eleições municipais contribuíram para que atualmente estes Conselhos não estejam muito bem articulados.

Ademais, o país administrativamente é dividido em três níveis: federal, estadual e municipal. Os recursos públicos são alocados nestes três poderes, assim, pensar regionalmente e desenhar políticas de desenvolvimento contemplando qualquer nível diferente do mencionado anteriormente são tarefas desafiadoras.

 Percebeu-se dos depoimentos dos atores locais e boa parte dos membros das Câmaras Temáticas um discurso ainda muito no nível municipal e no máximo contemplando 02 ou 03 municípios vizinhos. Há uma necessidade de elaboração de uma metodologia didática para comunicação e trabalhos junto ao CDRS no sentido de fortalecer a governança. Ter membros nos Conselhos que sejam representantes efetivos do poder público municipal, estimular a participação ativa da sociedade civil nestes espaços, criar uma secretaria nas microrregiões responsáveis pelos trabalhos do CDRS e desenhar um Fundo de Desenvolvimento Regional para financiar as ações prioritárias nas regiões e que possam ser resolvidas de forma coletiva, são ações fundamentais.

 Das Câmaras Temáticas de infraestrutura logística e rural evidenciou-se que as estradas da microrregião são consideradas pelos membros um dos principais gargalos. Após 07 anos da elaboração do ES 2030 a demanda por melhoria das vias é latente. A duplicação da BR 259 não foi apontada como prioritária apenas por esta Câmara como também pelo Câmara de Desenvolvimento Econômico.

 Da Câmara Temática de Segurança Hídrica percebeu-se uma demanda por ações articuladas por diversos atores e instituições para dar conta da problemática hídrica. Não se resolve esta questão de forma isolada. A necessidade de fortalecimento do Incaper como instituição relevante nas questões agrícolas foi ressaltada pelos membros. Além das questões colocadas pelos membros evidenciou-se também a necessidade de fortalecimento técnico desta Câmara e interação com outras Câmaras semelhantes tendo em vista que a disposição geográfica dos recursos naturais ultrapassa os limites administrativos.

Por fim, da Câmara Temática Desenvolvimento Econômico, este grupo ainda possui como aspiração a duplicação de trechos da BR 259 e a pavimentação de diversas estradas no interior como ações estratégicas para o desenvolvimento das atividades produtivas e maior competitividade regional. Ainda entendem que o turismo na região é uma oportunidade a ser explorada com destaque para São Pedro Frio e Pancas. Além disso, setores como Educação e Saúde são concebidos como vetores hoje importantes para alavancar o desenvolvimento da microrregião, sendo todas as ações articuladas num hub de inovações que permitam o desenvolvimento de produtos com alto valor agregado e despertem outros setores portadores de futuro na região.

7. REFERÊNCIAS

ESPÍRITO SANTO. Lei nº 9768. Dispõe sobre a definição das Microrregiões e Macrorregiões de Planejamento no Estado do Espírito Santo. Vitória, 28 de Dezembro de 2011.

ESPÍRITO SANTO. Decreto Nº 4701-R. Regulamenta a constituição dos Conselhos de Desenvolvimento Regional Sustentável - CDRSs, em conformidade com o art. 7º da Lei nº 9.768, de 26 de dezembro de 2011, e dá outras providências. Vitória, de 30 DE Julho de 2020.

INSTITUTO JONES DOS SANTOS NEVES. Normatização para realização de reuniões, seminários, audiências e consultas nas microrregiões. Vitória, 2020.

 SECRETARIA DE ESTADO DE DESENVOLVIMENTO DO ESPÍRITO SANTO (SEDES). Desenvolvimento Regional do Espírito Santo. Conselhos de Desenvolvimento Regionais. Vitória, 2019. 

 

*Esta resenha é parte do Diagnóstico do Arranjo 3. Maiores informações sobre as evidências sociais da pesquisa poderão ser acessadas em breve na versão completa do documento

Fim do conteúdo da página